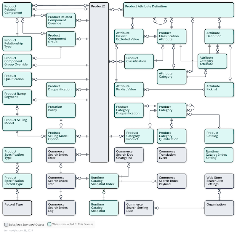
Click on any Entity to view the details: Fields, Picklist, Relationships

Product2 ProductDisqualification ProrationPolicy ProductSellingModelOption ProductComponentGroup ProductRelComponentOverride ProductRelatedComponent ProductRelationshipType ProductComponentGrpOverride ProductQualification ProductSellingModel ProductSpecificationType ProductAttributeDefinition AttributeDefinition ProductClassificationAttr AttrPicklistExcludedValue ProductClassification AttributeCategory AttributeCategoryAttribute AttributePicklistValue AttributePicklist ProductCategory ProductCategoryQualification ProductCategoryDisqual ProductCatalog ProductCategoryProduct